3D打印培育肉成功重现和牛美丽的“大理石花纹”!

  • 国立大学法人大阪大学
  • 凸版印刷株式会社
  • 国立大学法人弘前大学
  • 麒麟控股株式会社
  • 学校法人常翔学园 大阪工业大学
  • 国立研究开发法人科学技术振兴机构

  国立大学法人大阪大学大学院工学研究科(大阪府吹田市)与凸版印刷株式会社(总公司:东京都文京区,以下简称“凸版印刷”)、国立大学法人弘前大学大学院医学研究科(青森县弘前市)、麒麟控股株式会社(总公司:东京都中野区),以及学校法人常翔学园下设的大阪工业大学工学部生命工学科(大阪市旭区)共同携手,通过基于3D打印的“独创组织造形技术”,自由重现了培育肉的复杂组织结构,成功制作出首块由肌肉、脂肪和血管等纤维组织组成的和牛培育肉。本项研究的相关论文将发表在2021年8月24日18:00公开的施普林格·自然(Springer Nature)集团旗下的科学杂志《Nature Communications》(自然-通讯)上。
  《Nature Communications》是多学科类开放获取期刊中的翘楚,致力于生物、物理、化学和地球科学等各领域的高质量研究,是一份备受自然科学各领域专家关注的科学杂志。

论文

题目:“Engineered Whole Cut Meat-like Tissue by the Assembly of Cell Fibers using Tendon-Gel Integrated Bioprinting”
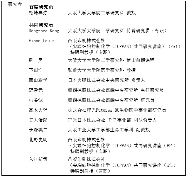
作者: Dong-hee Kang、 Fiona Louis、Hao Liu、 Hiroshi Shimoda、Yasutaka Nishiyama、Hajime Nozawa、Makoto Kakitani、Daisuke Takagi、Daijiro Kasa、Eiji Nagamori、Shinji Irie、Shiro Kitano和Michiya Matsusaki
本项研究作为JST未来社会创造事业研究的一环开展。
URL:https://doi.org/10.1038/s41467-021-25236-9

研究背景

  预计到2050年世界人口将超过97亿,随着世界人口的增长,对粮食的需求将进一步增加,加上全球气候变化等的影响,将导致无法供应足够的粮食,进而引发蛋白质危机(Protein Crisis)。 因此,人们将植物来源的蛋白质以及培育肉视为替代蛋白质而对其寄予厚望。培育肉是一种从细胞中构建肉类的方法,从2013年起该类研究开始步入正轨。如今,除了大学开展的基础研究以外,全球各类创投公司也在积极发展该项业务。然而,迄今为止发表的大多数培育肉仅具有由肌肉纤维组成的肉末结构,对于肉类的复杂组织结构,例如和牛的“大理石花纹”等则难以重现。

本项研究成果对社会的影响(本研究成果的意义)

  本项研究成果使得以量身定制的方式构建具有所需组织结构的培育肉成为可能,通过提供与常规食用肉类更为近似的培育肉,有望成为应对未来蛋白质危机的一项措施。此外,在畜牧业方面,一直存在着为了生产所需谷物而对森林进行砍伐,导致环境遭到破坏,以及因牛打嗝造成臭氧层破坏等课题,本项研究不但有助于解决此类课题,还因为与牛的生长时间相比,培育肉可以在极短的时间内获得,所以其节能效果也十分令人期待。今后,在开发出包括3D打印以外的培育工艺的自动化设备后,可实现在任何地方生产培育肉,为达成环境保护和解决粮食危机等SDGs目标做出贡献。 

研究概要

  研发一项“以和牛的组织结构为设计蓝图,通过3D打印制作并粘结肌肉、脂肪和血管纤维组织,可重现并制作具有复杂组织结构的和牛牛肉”的技术。
  迄今为止发表的大多数培育肉仅具有由肌肉纤维组成的肉末结构,难以重现肉类的复杂组织结构。本项研究通过3D打印制作肌肉、脂肪和血管等不同的纤维组织,并研发出了一种将该类组织可像金太郎饴那样进行粘结的3D打印“独创组织造形技术”。由此,使得以量身定制的方式构建复杂的肉类组织结构成为可能。(金太郎饴是一种在日本流行的糖果。通过将各种花色的糖条以预想中的设计粘结在一起并拉伸至条状后,再切成糖果粒,每一粒糖的横截面均会呈现出金太郎的头像)
  通过改进该项技术,不仅可以重现和牛美丽的“大理石花纹”等复杂的肉类结构,还可以对脂肪和肌肉成分进行精细调整。此外,如果能够开发出包含3D打印以外的培育工艺的自动化设备,则可实现在任何地方生产培育肉。
  本项研究成果将于8月24日18:00(日本时间)发表在英国科学杂志《Nature Communications》上。 

通过3D打印“独创组织造形技术”制作和牛培育肉及其工艺流程示意图
通过3D打印“独创组织造形技术”制作和牛培育肉及其工艺流程示意图

研究团队

研究团队

网址 http://www.chem.eng.osaka-u.ac.jp/~matsusaki-lab/

松崎教授寄语

  本项研究技术是为了重现日本在世界上引以为豪的和牛那复杂而美丽的“大理石花纹”结构而实施的一项研究开发。为了使用3D打印技术稳定地制作肌肉、脂肪和血管等纤维组织,在抑制分化诱导的过程中发生的收缩非常重要。因此,我们着重于对支撑身体肌肉的“肌腱”部分进行研究,通过肌腱的主要成分I型胶原蛋白制作了“人造肌腱组织”,并将各纤维组织与其相粘结,成功实现了纤维组织的稳定制作。我十分期待和牛培育肉牛排能够成为日本的一项新产业。 

※1 尖端细胞控制化学(TOPPAN)共同研究讲座
大阪大学和凸版印刷于2017年开设了“尖端细胞控制化学(TOPPAN)共同研究讲座”,并与该研究科的松崎典弥教授合作开展3D细胞培养技术的相关基础研究。

*本公司新闻中记载的产品及服务名称均为各公司的商标或注册商标。
*本公司新闻中记载的内容为截至发布之日的内容,之后可能不经事先通知即进行更改。

公司新闻检索